产品描述
购买课程请添加店主微信好友,微信扫码添加好友请扫如下二维码:
加店主微信号:sap5209(添加好友时店主的微信昵称叫:开源资料库),或是直接添加店主QQ号码:1637894658
购买课程需加微信发红包或转账,付款后直接给大家课程百度网盘下载地址。
本网站目前只能课程内容浏览,支付宝付款功能端口已停止,不支持直接网站支付宝自动下单,购买课程请加店主微信付款。
中文版-养龙虾 最全面的OpenClaw完整指南 (比尔) 共843页 2026年3月编著 原版PDF
电子书都是中文 ,非影印版!
页数共843页, 电子书格式:PDF 语言:中文
目前写的比较详细的一本OpenClaw书籍,还不错,值得推荐。
请注意:本书目录图片太多,麻烦大家稍微等待缓冲下完整了 再看。。。。。
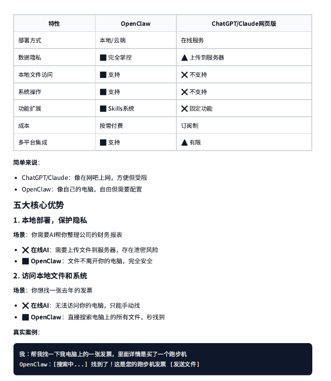
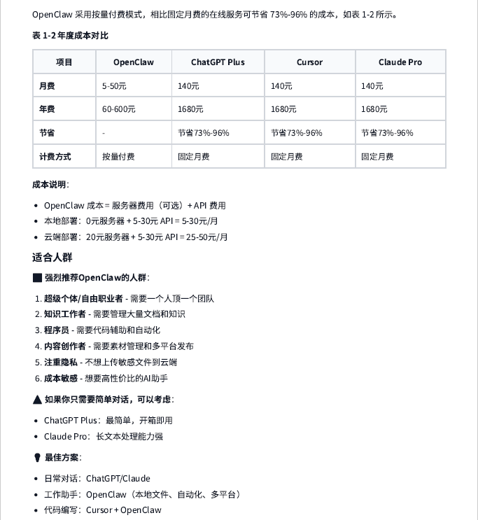
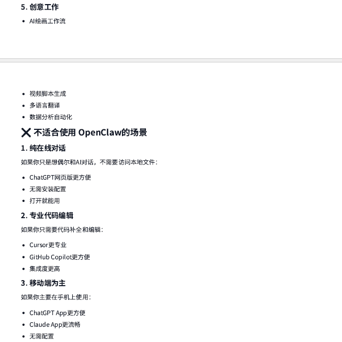
中文版-养龙虾 最全面的OpenClaw完整指南 (比尔) 共843页 2026年3月编著 原版PDF 目录截图如下:




中文版-养龙虾 最全面的OpenClaw完整指南 (比尔) 共843页 2026年3月编著 原版PDF 试看截图如下:




















评论
目前还末有评论